Вопрос звучал следующим образом: куда и как упаковывается эта дорожка этого объекта (вертолета) с метадаными в 7.1 TrueHD или 5.1 DD+. И как получается, что новый декодер направляет звук на верхние колонки, а старый на ВСЕ каналы нижнего слоя?
Ответ специалиста:
Попробую ответить на вопрос. Dolby Digital Plus with Dolby Atmos стандартизирован в ETSI TS 103 420 v1.1.1.
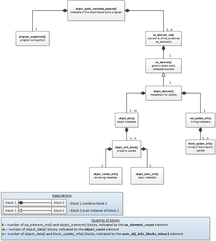
Метаданные Atmos переносятся в контейнере Extensible metadata delivery format (EMDF) E AC-3 (Приложение H документа ETSI TS 102 366 V1.4.1).
Правила детектирования полезной нагрузки JOC описаны в разделе 8 документа ETSI TS 103 420 V1.1.1.
Как только парсер видит JOC и метки в OAMD, то мы имеем Dolby Digital Plus with Dolby Atmos.
Остальное - как декодировать JOC, описание метаданных можно найти в ETSI TS 103 420 v1.1.1. И тогда вертолётик в верхнем слое
Общий процесс декодирования (ETSI TS 103 420):
Object-based audio content is signalled using a specific configuration of the E-AC-3 bitstream.
The decoder shall decode the incoming object-based audio content as specified in the present document, if the following requirements are met:
• The metadata payloads of JOC and OAMD are present as specified in clause 8.2.
• The incoming channel configuration is supported by the JOC tool, as specified in clause 6.3.2.2.
The decoder shall decode the incoming object-based audio content by performing the following steps:
1) Decode the channel-based audio from the incoming E-AC-3 bitstream, as specified in clause 8.1.
2) Transform the time domain signals to the QMF domain, as specified in clause 7.2.
3) Utilize the JOC decoder tool, as specified in clause 6, to reconstruct the object essences from the channel- based downmix.
4) Transform the QMF samples of the object essences to the time domain, as specified in clause 7.3.
5) Decode the object properties as specified in clause 5.2.
6) Provide the pulse code modulation (PCM) object essences and the metadata for the object properties at the decoder interface, specified in clause 4.4.
